sunbet(中国区)官方网站
首页
关于我们
申博sunbet简介
组织机构
公司组织
团队队伍
党建工作
科学研究
科研制度
科研机构
科研成果
学术活动
教学工作
教学制度
专业建设
课程建设
创新创业
审核评估
员工工作
团学活动
员工组织
员工风采
人才招聘
招生信息
就业信息
考研风采
实验室中心
首页
申博sunbet新闻
通知公告
服务地方
党建团学
人才招聘
关于我们
申博sunbet简介
组织机构
公司组织
团队队伍
党建工作
科学研究
科研制度
科研机构
科研成果
学术活动
教学工作
教学制度
专业建设
课程建设
创新创业
审核评估
员工工作
团学活动
员工组织
员工风采
人才招聘
招生信息
就业信息
考研风采
实验室中心
教学工作
教学制度
专业建设
课程建设
创新创业
教学制度
当前位置:
首页
->
教学工作
->
教学制度
->
正文
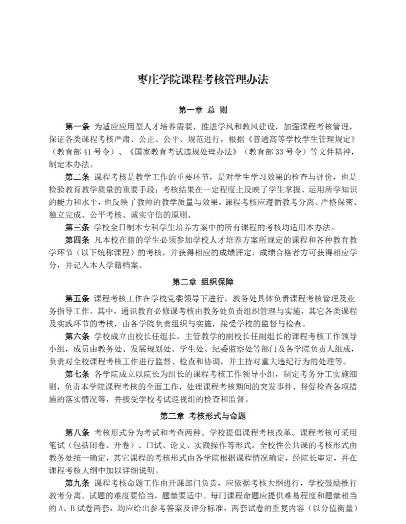
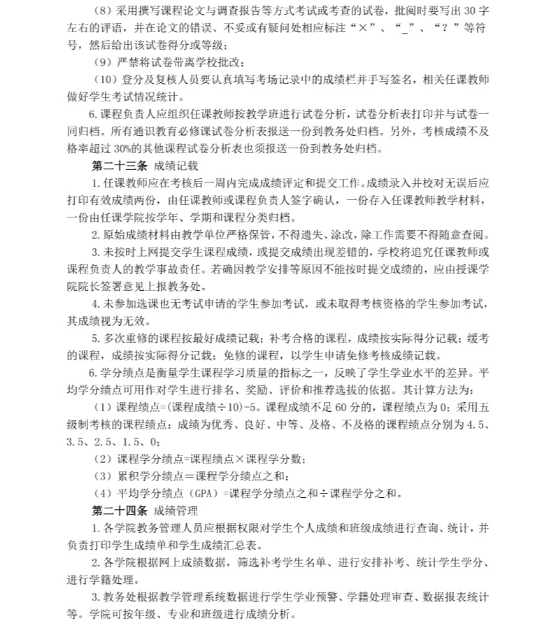
申博sunbet课程考核管理办法
日期:21-05-26 20:40
(浏览量:次)
【
关闭窗口
】